Besøk resurs sidene:
Resurs sider
Elektronikkskjemaer, kunnskapsdeling og reparasjonssett
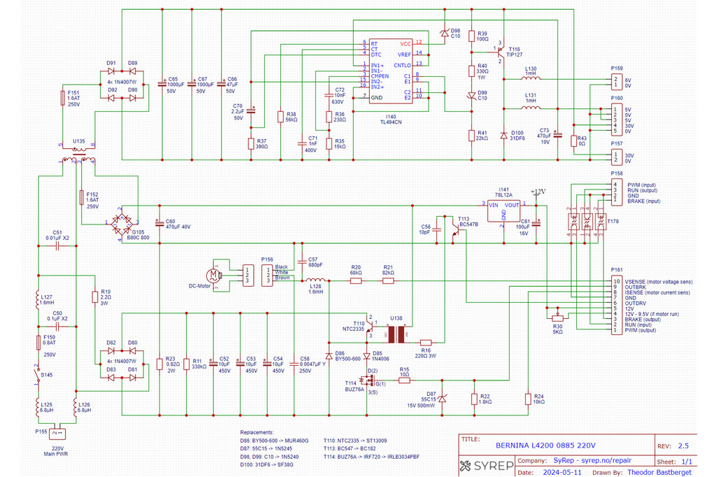
Noe av det jeg savnet mest da jeg begynte å reparere elektronikk i eldre symaskiner, var tilgang på elektroniske skjemaer. Uten en skjematisk oversikt blir feilsøking både mer tidkrevende og langt mer usikker.
I flere tilfeller var komponenter brent eller ødelagt, og uten skjema hadde jeg ingen mulighet til å se type, verdi eller funksjon – informasjon som normalt finnes i et elektronikkskjema. Løsningen ble derfor å reverse-engineere disse kortene og tegne komplette elektroniske skjemaer selv.
For å hjelpe andre som står i samme situasjon, har jeg gjort disse skjemaene tilgjengelige på en egen ressursside.
Her finner du:
- elektroniske skjemaer
- bilder av det aktuelle kretskortet
- lenker til relevante servicemanualer
For de som ikke har mye erfaring med feilsøking på elektronikk, har jeg også utviklet egne el-rep-kit. Disse inneholder de vanligste komponentene som feiler på den enkelte modellen, samt forklaring på hvor komponentene sitter på kortet.